7.2. 整体流程

7.2.1. 启动的类型

启动分为两种情况:

  • 启动进入 USB 升级模式

  • 正常启动

下列两种情况启动进入 USB 升级模式:

  1. 用户长按 USB 升级启动键然后开机

  2. 平台无法正常启动时进入的 USB 升级模式

在 USB 升级模式下,主机烧录工具通过 USB 与 BROM 进行协议通信,下载并且运行升级程序,完成固件的烧录。

正常启动则是 BROM 从启动介质中读取并且执行镜像文件进行的启动。

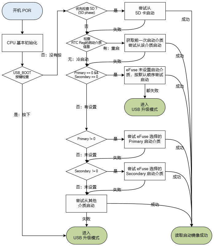
7.2.2. 启动流程

../../_images/boot_flow_1.png

图 7.1 BROM 流程一:读取镜像的流程

../../_images/boot_flow_2.png

图 7.2 BROM 流程二:镜像文件的验证